定边县2025年初中招生工作实施方案
为贯彻落实省教育厅办公室《关于开展义务教育阳光招生专项行动(2025)的通知》(陕教基一办〔2025〕5号)和市教育局《关于做好2025年全市义务教育招生入学工作的通知》(榆政教发〔2025〕69号)要求,持续加强我县义务教育阶段招生管理,规范招生行为,结合我县实际,制定本方案。
一、招生对象
初中七年级新生入学对象为具有我县学籍的小学毕业生;返籍就读初中的儿童少年;其他符合相关政策规定的儿童少年。
二、招生原则
(一)免试划片就近入学
坚持“学校划片招生、生源就近入学”的目标要求,县教体局根据年度小学毕业生人数、学校分布和规模、行政区划、交通状况等因素,以批次顺序与实际居住地相结合的方式进行录取,既考虑相对就近,又兼顾学校班额均衡确定招生片区,并下达合适的招生计划。各学校要严格遵守义务教育免试入学相关规定,维护教育公平。严禁新生以任何形式借读、空挂学籍、跨校就读。
(二)严格规范招生秩序
各义务教育学校要坚持标准班额办学,起始年级严禁产生大班额。县教体局将根据区域学位需求情况,统筹调整教育资源。各学校在安排班主任和任课教师时,必须均衡搭配;在编排班(组)时,要坚持公平、公开、公正的原则,杜绝出现调班、择班等行为;在安排其他教学资源时也不得有所偏重,严禁各学校设立任何名义的重点班、快慢班。全面实行“阳光招生”,做到操作规范,过程透明,结果公开。
(三)落实随迁子女义务教育入学政策
健全控辍保学长效机制,确保适龄儿童少年应入尽入。全面推行“两为主、两纳入、以居住证为主要依据”的随迁子女义务教育入学政策,落实符合条件的农业转移人口随迁子女义务教育享有同迁入地户籍人口同等权利。通过加大公办学位供给力度、推进优质公办学校挖潜扩容等方式,不断提高随迁子女在公办学校就读比例。
(四)保障适龄残疾儿童少年接受义务教育的权利
根据县级残疾人教育专家委员会评估意见,对具备学习能力能够到普通学校就读的,优先安排到普通学校随班就读;对残疾程度较重,不能接受普通教育的,安排到特殊教育学校就读;对残疾程度严重,不能到校就读的,就近安排学校进行送教上门或通过远程教育的方式,切实保障其接受义务教育的权利。
(五)依据有关规定落实义务教育优待政策
对烈士子女、符合条件的现役军人子女、综合性消防救援队伍人员子女、公安英烈和因公牺牲伤残民警子女、引进高层次人才子女及其他各类优抚对象,保障相应学位。落实对本地农村留守儿童、事实无人抚养儿童、孤儿、家庭经济困难学生等群体的关爱帮扶和教育资助,确保应入尽入。
三、招生计划
各初中学校招生计划见下表。

四、招生区划
(一)农村初中
农村初中学校(含贺圈镇)采取对口直升的办法,招收具有本服务区学籍的小学毕业生;具有九年一贯制学校学籍的小学毕业生直接升入本校初中部就读。农村学校招生工作由各学区(中心校)与招生学校共同组织实施,全部录取到对口初中或九年一贯制学校初中部。
(二)城区初中
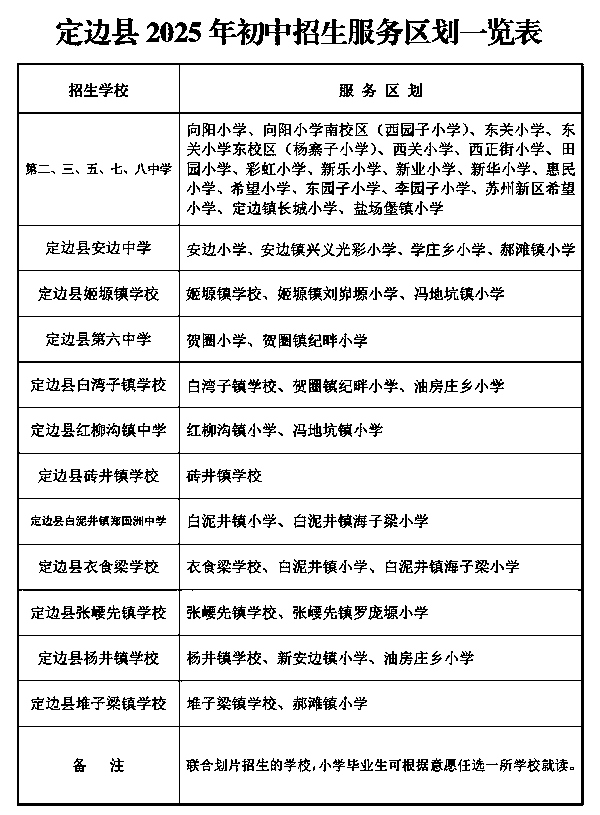
城区初中实行单校划片和多校联合划片相结合的办法招生。定边县第二、三、五、七、八中学招收具有定边县城区小学、盐场堡镇小学学籍的小学毕业生,详见《定边县2025年初中招生服务区划一览表》,片区划分详见《定边县2025年城区初中招生区划图》。


五、招生办法
城区初中学校招生工作由县教体局与教研室、招生学校共同组织实施,按照“先网上报名、后资格审查、再分批录取”的办法按步骤组织实施。
(一)批次划分
1.房户一致类
第一批次:服务区小学毕业生为定边镇户籍,且法定监护人在城区对应招生片区内拥有房屋产权。
2.房户不一致类
第二批次:服务区小学毕业生为定边县非定边镇户籍,且法定监护人在城区对应招生片区内拥有房屋产权。
3.随迁类
第三批次:随迁子女法定监护人在志愿学校招生片区内拥有房屋产权且已实际入住。
以上批次需提供全家户口簿、父母身份证、房屋产权证明材料。
4.其他类(含符合对应条件的随迁子女)
第四批次:①志愿学校为第五中学的服务区小学毕业生,其法定监护人在学校片区内已购房入住但无法提供房屋产权证明的。资格审核时需提供全家户口簿、父母身份证明材料,同时提供可视作入学房产依据的其他佐证材料;②报名除第五中学以外其他学校的服务区小学毕业生法定监护人在城区内租住的。资格审核时需提供全家户口簿、父母身份证明材料,社区(村)出具的实际住所居住证明,随迁子女需提供居住证。
第五批次:志愿学校为第五中学服务区的小学毕业生,其法定监护人在城区内租住的。资格审核需提供材料参照第四批次②。
服务区小学毕业生法定监护人无房屋产权证,有以下情形之一的,须提供相应佐证材料,方可作为入学房产依据:
1.因历史原因无法办理房屋产权证的,须提交网签购房合同、发票、银行流水、收据、建房批文等能证明房屋所有权归属的法定证件原件,且该房屋已实际入住。
2.小学毕业生法定监护人拥有房屋共有权50%以上(含50%)的,需要同时提供房屋产权证和共有权证。
3.小学毕业生法定监护人居住的房屋是集体土地且产权未转移的,须提供出让方的土地证、房屋买卖合同等相关材料。
以上三种情况须同时提供该住宅近六个月(第二、三、五中学另须提供2024年8月31日以前)的水、电、天然气费交费原始发票、开户合同等资料原件。
4.小学毕业生的法定监护人确无住房,且小学毕业生与其父母、祖父母(含外祖父母)同住并户口共在一个户口簿上的,可按该生祖父母(外祖父母)的房屋产权登记地址所在招生片区安排入学。
5.小学毕业生的一方法定监护人拥有房屋产权,但与该生及另一方监护人不在同一个户口簿时,提供法定监护人的结婚证及该生出生证明等佐证材料,可按一方法定监护人的房屋产权登记地址所在招生片区安排入学。
商铺、商业店面房、储藏室、车库、厂房等其它非住宅房屋所有权证、租赁居住房和未实际交工入住的小区,不作为学生入学房产依据。不动产预告登记证不得作为直接产权证明。
(二)招生规程及要求
我县严格落实陕西省“教育入学一件事”工作要求,推动以数字化赋能招生入学工作,实现报名、材料审核、录取全流程“线上一网通办”。各学校要设立线下报名服务站,做好儿童少年入学信息填报和资格审核的指导和服务工作。
1.网上报名。小学毕业生监护人在规定时间内登录“秦务员”掌上APP或陕西政务服务网“教育入学一件事”专区,县内户籍小学毕业生根据住房类型选择房户一致、房户不一致或其他类;非定边县户籍小学毕业生根据户籍类型选择跨县随迁、跨市随迁或跨省随迁。选择对应类别后,按系统提示步骤,如实填报相关信息,并对照《定边县2025年初中招生服务区划一览表》,参考《定边县2025年城区初中招生区划图》提交学位申请,报名信息提交后不能修改。未按时、按类报名者,视为自愿放弃片区学校入学资格。小学毕业生监护人网上报名时务必高度重视,所填信息必须准确无误,相关信息将无缝转入全国电子学籍管理系统。若因信息错填、漏填致使小学毕业生学籍无法注册的,一切后果由其法定监护人承担。
对因特殊情形无法进行网上报名或审核未通过的小学毕业生,其监护人须在规定时间内持《申请表》及相应批次审查所需证明材料到对应片区学校线下报名服务站接受入学资格审查,逾期不予受理。
若小学毕业生监护人在榆林市内两所及以上学校重复提交报名审核材料,导致学生信息无法录入招生系统并影响正常入学的,相应责任由监护人自行承担。
2.资格审查。报名结束后,县教研室将组织专人会同公安局、不动产登记服务中心、定边街道办等部门单位,对小学毕业生基本信息逐一进行调查核实。审核先后顺序与录取结果无关,参加网上报名的小学毕业生监护人可通过报名系统查看审核结果。资审期间若发现监护人存在提供虚假材料等行为扰乱招生秩序的,由县教体局调配该生至有空余学位的学校就读,并将相关材料移交公安部门处理,涉及公职人员的同步移交县纪委监委处理。
3.信息公示。各资审组须于7月18日前将线下审核的符合入学条件的小学毕业生基本信息录入陕西省招生入学系统基础数据库,并于7月21日至26日公示相关资审信息,接受社会监督。
4.分段录取。录取时间为8月19日。根据报名及审核情况,分批次进行录取。录取过程中,若上一批次录取后仍有空余学位,且下一批次的报名人数少于空余学位时,直接录取;报名人数多于空余学位时,采取电子派位的方式确定录取对象,电子派位时间为8月20日。双胞胎小学毕业生,其法定监护人提供双胞胎出生证明的,可使用同一个派位编码。8月23日,县教体局统筹调剂未录取的小学毕业生到城区有空余学位的学校就读。
5.入学报名:凡被志愿学校录取的小学毕业生,于8月24日到学校报名,逾期不予补报。
(三)注意事项
1.招生过程中,若城区小学毕业生自愿到农村初中学校就读的,需由其监护人提交书面申请,经县教体局同意后,方可录入所申请学校就读。
2.在城区范围内已购房并实际入住的县内农村小学(含贺圈镇)及外县转入的小学毕业生申请在城区初中就读的,家长需携带学生学籍卡、户籍证明、房产证明等材料到县教体局登记备案,经核实后,根据城区初中学校学位空余情况统筹安排入学。
3.注:综合研判学校办学承载能力及历年招生数据,预测第三中学、第五中学本年度将仅能招收学校片区内拥有房产的小学毕业生。县教体局在统筹调剂学位时,将不再将小学毕业生户籍及监护人房产等情况作为考量因素。请各位家长客观评估实际情况,理性选择志愿学校。
4.根据《定边县2024年初中招生工作实施方案》相关规定,2025年报名第二、三、五中学的小学毕业生户籍及其法定监护人房屋产权登记或变更时间均须于2024年8月31日(含)前完成。其他城区初中片区内小学毕业生户籍及其法定监护人房屋产权登记或变更时间均须于2025年6月18日(含)前完成。不符合上述时限要求的,其户籍和房产信息一律不作为入学依据。
2026年招生工作延续执行本政策,报名第二、三、五中学的小学毕业生户籍和房产登记或变更时间均须在2025年8月31日(含)前完成。
5.进城务工及随迁人员子女随监护人在城区租住且无自有住房的,不划分学校服务片区。
6.因目前定边街道办的社区区划与公安户籍部门登记信息尚不匹配,因此户籍为定边镇的小学毕业生社区信息以户口本“服务处所”栏登记为准。在城区租住的,居住地址参考户籍社区区划。
六、编班要求
县教体局组织教研室、招生学校在规定时间内,对城区新生进行电脑随机均衡编组,农村学校由各校自行组织实施。编组过程中,严格落实“四均衡”“三不动”原则,即:班级人数均衡、男女比例均衡、学生来源均衡、班主任和任课教师搭配均衡;编组花名册公布后不得变动、任课教师公布后不得变动、编班后校际间学生不得变动。8月24日,各招生学校组织全体新生及家长在本校进行现场公开选班,请家长提前关注子女录取学校微信公众号,及时了解相关动态。
七、保障措施
(一)加强组织领导
县教体局将联合县纪委监委、公安局、不动产登记服务中心、定边街道办、国网定边县供电分公司、天然气公司、自来水公司等相关部门单位,对监护人提交的鉴定不清、存疑的资审材料进行重点审查。县教体局成立由局长任组长的招生工作领导小组,县教研室要依据教体局的统一安排和部署,也成立相应的招生工作领导小组,全面做好城区初中招生报名工作。
(二)严格资格审查
各审核组和招生学校需加强组织领导,严格招生程序,周密部署,精心组织,全面做好入学对象的资格审查工作,实行“谁审核谁负责,谁签字谁负责”,严把审查关。电子派位时,邀请“两代表一委员”和纪检部门工作人员现场监督,并由家长现场推选代表,负责发令、操作、监督工作,确保招生工作公平、公正,合理有序。
(三)加强学籍管理
严格执行教育部普通中小学招生“十项严禁”纪律规定,充分利用电子学籍管理系统强化管理,严格实行“人籍一致”。招生工作结束后,各学校要及时在电子学籍管理系统录入学生信息,不得为无正常手续的学生建立学籍,杜绝出现“人籍分离”现象,严禁学校擅自接收不符合条件的学生或已被其他学校录取的新生。
(四)强化过程督导
建立招生划片监督机制,县教体局将对资格审查、信息核对、电子派位、招生结果公布等重点环节进行全程监督。招生期间,畅通举报渠道,设立咨询、举报电话 4215407 / 4215982,邮箱DBXJTJ4215982@163.com,接受社会监督。
定边县教育和体育局
2025年6月18日